Mathematics

5 Posts

Schooling Language Models in Math: GOAT (Good at Arithmetic Tasks), a method to boost large language models' arithmetic abilities
Mathematics

Schooling Language Models in Math: GOAT (Good at Arithmetic Tasks), a method to boost large language models' arithmetic abilities

Large language models are not good at math. Researchers devised a way to make them better. Tiedong Liu and Bryan Kian Hsiang Low at the National University of Singapore proposed a method to fine-tune large language models for arithmetic tasks.
Learning the Language of Geometry: AlphaGeometry, a system that nears expert proficiency in proving complex geometry theorems
Mathematics

Learning the Language of Geometry: AlphaGeometry, a system that nears expert proficiency in proving complex geometry theorems

Machine learning algorithms often struggle with geometry. A language model learned to prove relatively difficult theorems. 
Graphs, images and data related to the activation function known as ReLU
Mathematics

Upgrade for ReLU: The sin(x) activation function is an alternative to ReLU.

The activation function known as ReLU builds complex nonlinear functions across layers of a neural network, making functions that outline flat faces and sharp edges. But how much of the world breaks down into perfect polyhedra?
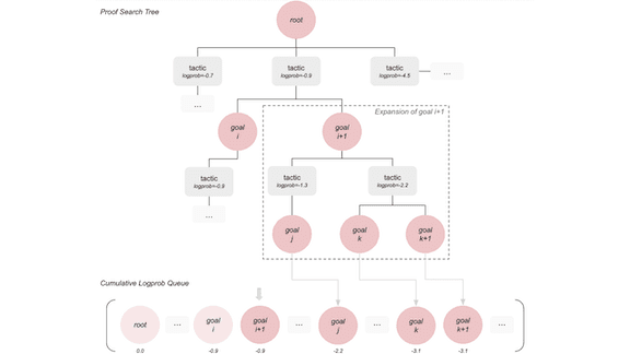
Proof Search Tree
Mathematics

The Proof Is in the Network: A transformer model that generates mathematical proofs

OpenAI’s Generative Pre-Trained Transformer (GPT) architecture has created coherent essays, images, and code. Now it generates mathematical proofs as well.
Math equations represented as trees
Mathematics

Neural Networks Study Math: A sequence to sequence model for solving math problems.

In tasks that involve generating natural language, neural networks often map an input sequence of words to an output sequence of words. Facebook researchers used a similar technique on sequences of mathematical symbols, training a model to map math problems to math solutions.

Subscribe to The Batch

Stay updated with weekly AI News and Insights delivered to your inbox